UML – (Unified Modeling Language) – modeleerimiskwwl (2.0)
UML – язык мделирования
UML kasutab/ kasutab:
- kujundid /kujundid
- jooned / jooned
- ikoonid / märgid
- sildid / pealdised
UML kasutab eritüüpe diagramme ja täpsustavaid tekstkirjeldused
Kasutuslooskeem (Use case diagram)(диаграмма прецедентов): Kasutuslooskeeme kasutatakse süsteemi moodustavate tähtsaimate elementide ja protsesside määramiseks. Primaarelemente nimetatakse “aktoriteks” ning protsesse “kasutuslugudeks”. Kasutuslooskeem näitab, millised altorid suhtlevad iga kasutususlooga.
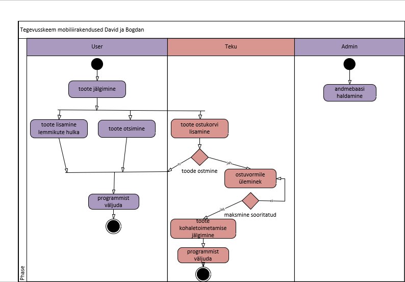
Mobiilirakendused
Riidepood “TEKU”
(David Lennuk ja Bogdan Viblyy)

UML Aktivity

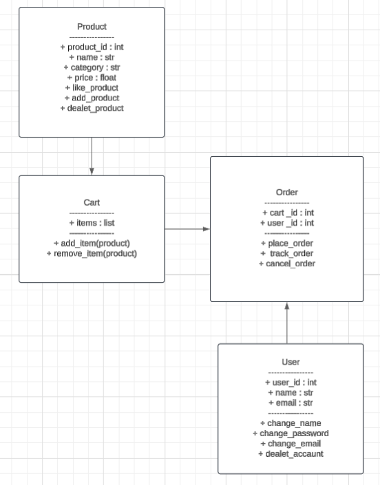
UML class diagram
